Fachportal über CE-Kennzeichnung und Produktsicherheit
Umfassende Informationen über Produktsicherheit, CE-Kennzeichnung und EU-Harmonisierungsvorschriften
- Gemeinsame Spezifikation als Alternative zu harmonisierte NormenLetzte Aktualisierung dieses Beitrags vor 4 Monaten ago Die EU-plant „Gemeinsame Spezifikationen“, die in bestimmten Fällen als Alternative zu den bereits existierenden harmonisierten Normen. Diese können nur dann herausgegeben werden, wenn keine oder unzureichende harmonisierten Normen vorliegen, die eine Konformitätsvermutung mit wesentlichen Anforderungen ermöglichen. Gemeinsame Spezifikationen… Weiterlesen ›
- Cybersicherheit für Produkte mit digitalen ElementenLetzte Aktualisierung dieses Beitrags vor 10 Monaten ago Cybersicherheit ist eine große Herausforderung für eine große Zahl und Vielfalt der vernetzten Geräte und diese wird in kommenden Jahren exponentiell zunehmen. Mit der neuen Verordnung (EU) 2024/2847 (Cyberresilienz-Verordnung) ist ein einheitlichen Rechtsrahmen für grundlegende Cybersicherheitsanforderungen für das Inverkehrbringen… Weiterlesen ›
- Ökodesignrichtlinie 2009/125/EGDie Ökodesignrichtlinie 2009/125/EG legt ein Rahmen fest an die umweltgerechte Gestaltung für energiebetriebener Produkte. Was bedeutet Ökodesign? „Ökodesign“ bedeutet, dass man versucht, die Umweltverträglichkeit von Produkten während ihres gesamten Lebenszyklus (Auswahl und Einsatz von Rohstoffen, Herstellung, Verpackung, Transport und Vertrieb, Installation und Wartung, Nutzung, Ende… Weiterlesen ›
- Wichtige harmonisierte Normen zur Maschinenrichtlinie verlieren zum 2. Februar 2024 ihren harmonisierten StatusMit der Aktualisierung der Fundstellen der harmonisierte Normen zur Maschinenrichtlinie 2006/42/EG (veröffentlicht mit dem Durchführungsbeschluss (EU) 2023/1586 vom 26.7.2023 verlieren einige harmonisierte Normen zur Maschinenrichtlinie (darunter auch viele C-Normen) ihren harmonisierten Status. Die neuen bzw. überarbeiteten Normen bzw. der Änderungen der betreffenden Normen gelten bereits zum 26…. Weiterlesen ›
- Verfahrensschema zur gegenseitigen Anerkennung von WarenDas untenstehende Verfahrensschema zur gegenseitigen Anerkennung von Waren soll den prinzipiellen Ablauf darstellen, das in der Verordnung (EU) 2019/515 enthalten ist. Grundsatz der gegenseitigen Anerkennung von Waren (mutual recognition of goods) Unter dem “Grundsatz der gegenseitigen Anerkennung von Waren (mutual recognition of goods)” kann ein… Weiterlesen ›
- Batterieverordnung (EU) 2023/1542Letzte Aktualisierung dieses Beitrags vor 9 Monaten ago Die neue Batterieverordnung (EU) 2023/1542 löst die bisherige Richtlinie 2006/66/EG mit Wirkung zum 18. August 2025 ab. Die gilt im Wesentlichen ab dem 18. Februar 2024. Die neue Verordnung ist Teil eines „Aktionsplan für die Kreislaufwirtschaft — Für ein… Weiterlesen ›
- Maschinenverordnung (EU) 2023/1230: Was ändert sich?Letzte Aktualisierung dieses Beitrags vor 3 Monaten ago Die Maschinenverordnung (EU) 2023/1230 löst die bisherige Maschinenrichtlinie 2006/42/EG zum 20. Januar 2027 ab. Ein Fachbeitrag informiert über die Änderungen und Ergänzungen zur bisherigen Maschinenrichtlinie. Änderungen und Ergänzungen zur bisherigen Maschinenrichtlinie Inkrafttreten der Maschinenverordnung (EU) 2023/1230 Die Maschinenverordnung… Weiterlesen ›
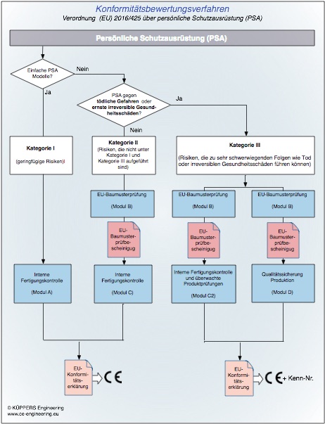
- PSA-Verordnung: Neuveröffentlichung harmonisierter NormenHarmonisierte Normen zur PSA-Verordnung (EU) 2016/425 konkretisieren die wesentlichen Gesundheits- und Sicherheitsanforderungen des Anhang II dieser Verordnung. Mit der Veröffentlichung des Durchführungsbeschluss (EU) 2023/941 vom 10.05.2023 liegt eine aktuelle Gesamtliste der harmonisierten Normen zur PSA-Verordnung (EU) 2016/425 vor. Sie enthält auch in Anhang II ersetzte… Weiterlesen ›
- Standby-Energieverbrauch für elektrische und elektronische Haushaltsgeräte und BürogeräteLetzte Aktualisierung dieses Beitrags vor 1 Jahr ago Der Standby-Energieverbrauch bei Produkten wie elektrische und elektronische Haushaltsgeräte und Bürogeräte wird durch eine neue EU-Verordnung reduziert. Auf energieverbrauchsrelevante Produkte wie elektrische und elektronische Haushalts- und Bürogeräte entfällt ein großer Teil des Verbrauchs von Energie im Aus-Zustand, im Bereitschaftszustand… Weiterlesen ›
- EN-Norm über Flanschen und Dampfkessel verlieren StatusHarmonisierte EN-Normen zur Druckgeräterichtlinie über Flansche und Dampfkessel haben zum 12. April 2023 ihren „harmonisierten Status“ verloren. Mit der Aktualisierung der Fundstellen der harmonisierte Normen zur Druckgeräterichtlinie 2014/68/EU (veröffentlicht mit dem DURCHFÜHRUNGSBESCHLUSS (EU) 2021/1801 vom 12. Oktober 2021) verlieren einige harmonisierte Normen zur Druckgeräterichtlinie (darunter auch… Weiterlesen ›
- Fluidgruppen nach DruckgeräterichtlinieLetzte Aktualisierung dieses Beitrags vor 3 Jahren ago Die Fluidgruppen der eingesetzten Fluide sind bei Kategorieeinstufung entscheidend, da das Gefährdungspotential wesentlich von den Gefährlichkeitsmerkmalen dieser Fluiden abhängt. Einfachheitshalber hat man entsprechend Artikel 13 der Druckgeräterichtlinie die Fluide in 2 Gruppen eingeteilt: Gefährliche Fluide (Fluidgruppe 1): Gefährliche… Weiterlesen ›
- Europäische Normung: ArbeitsprogrammeDie Bedeutung der Normung auf europäischer Ebene wird von der EU-Kommision als einen wichtigen Beitrag für eine starke Industriepolitik, Innovation und technologische Entwicklung angesehen. Damit das europäische Normungssystem den Herausforderungen der modernen Welt aber auch tatsächlich gewachsen ist, hat die EU-Kommission im Jahr 2012 die Verordnung (EU) Nr. 1025/2012… Weiterlesen ›
- Aktualisierung harmonisierter Normen zur NiederspannungsrichtlinieLetzte Aktualisierung dieses Beitrags vor 3 Jahren ago Die Aktualisierung harmonisierter Normen zur Niederspannungsrichtlinie 2014/35/EU durch Anpassungen an den technischen Fortschritt. Mit der aktuellen Veröffentlichung des Durchführungsbeschlusses vom 17.3.2023 sind harmonisierte Normen für Raumheizgeräte, Aquarienleuchten, Schutzschalter und Trommeltrockner aktualisiert. Konkretisierung der Sicherheitsziele der Niederspannungsrichtlinie 2014/35/EU Viele… Weiterlesen ›
- Druckgeräterichtlinie (Text)Letzte Aktualisierung dieses Beitrags vor 7 Monaten ago Offizieller Titel: RICHTLINIE 2014/68/EU DES EUROPÄISCHEN PARLAMENTS UND DES RATES vom 15. Mai 2014 zur Harmonisierung der Rechtsvorschriften der Mitgliedstaaten über die Bereitstellung von Druckgeräten auf dem Markt(Neufassung) Veröffentlicht im EU-Amstblatt: L 189 vom 27.6.2014Änderung durch die Richtlinie (EU) 2024/2749 betreffend… Weiterlesen ›
- Medizinprodukte-Verordnung: Mehr Zeit für Neubewertung der benannten StellenLetzte Aktualisierung dieses Beitrags vor 3 Jahren ago Die Medizinprodukteverordnung (EU) 2017/745 ist ein neuer Rechtsrahmen, auch um die Überwachung/Beaufsichtigung der Benannten Stellen und die Konformitätsbewertungsverfahren durch die zuständigen Behörden (in Deutschland die ZLG) zu stärken. Aufgabe der benannten Stellen gemäß Medizinprodukte-Verordnung Die Benannten Stellen müssen… Weiterlesen ›
- Elektronische Displays: verschärfte Ökodesign-AnforderungenLetzte Aktualisierung dieses Beitrags vor 3 Jahren ago Für Displays mit 8k-Auflösung, OLED und MicroLED, verschärfen sich seit 1.3.2023 die Ökodesign-Anforderungen. Für elektronische Displays (Fernsehgeräte, Monitore und digitale Signage-Displays gilt die seit 01. März 2021 Verordnung (EU) 2019/2021 sowie die Änderungsverordnung vom 26.2.2021. Die 2. Stufe über… Weiterlesen ›
- Stoffdatenbanken zur FluidgruppeneinstufungLetzte Aktualisierung dieses Beitrags vor 3 Jahren ago Stoffdatenbanken sind hilfreich bei der Fluidgruppeneinstufung nach der Druckgeräterichtlinie und geben Auskunft über die Gefährlichkeitsmerkale eines Stoffes. Einige Stoffdatenbanken sind nur nach Anmeldung und ggf. durch eine kostenpflichtige Registrierung zugänglich. Anmerkung: Die Tabelle erhebt keinen Anspruch auf Vollständigkeit…. Weiterlesen ›
































































